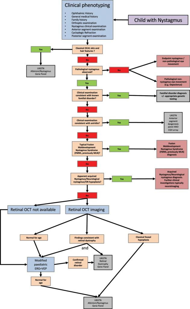
Protocolo de actuación neuropediátrico.
- Ecografia transfontanelar (en menores de 6 meses con ventana ecográfica).
- Fondo de ojo (fundamental).
- PEV flash (optativo).
- Exploración neurológica y dismorfológica, con especial atención a las discromías.
- Remisión a atención temprana independientemente del neurodesarrollo (riesgo para el neurodesarrollo).
En función de los hallazgos anteriores, valorar la indicación de prueba de neuroimagen.
- RM con sedación.
- Genética.
| Red flag signs |
| • Later onset nystagmus (in the absence of signs in keeping with an ocular disorder). |
| • Constant oscillopsia in older children. |
| • Dysconjugate/gaze evoked/seesaw/convergence-retraction nystagmus. |
| • Horizontal nystagmus becoming vertical in vertical gaze. |
| • Vertical or torsional nystagmus (in the absence of retinal pathology (e.g. achromatopsia). |
| • Any associated neurological signs and/or a systemically unwell child. |

